Overview

Off-target effects occur when small nucleic acid drugs bind to non-target mRNAs in addition to the intended target, potentially compromising both treatment safety and efficacy. GenScript combines RNA sequencing (RNA-seq) with advanced bioinformatics to detect transcriptional changes and pinpoint off-target activity- ensuring you choose the safest, most effective drug candidates.

Advantages

icon

Predictive Modeling

Predicts off-target effects to improve screening efficiency, saving both time and costs

icon

Reliable Detection

Optimized sample prep and proprietary NGS workflows deliver accurate, reproducible results

icon

Actionable Analytics

Includes raw data, data QC, and multidimensional differential expression reports for confident decision-making

Need help from an expert?

Comprehensive Service Workflow

Off-Target Prediction

Off-Target Prediction

  • Predict off-target effects based on candidate sequences and target genes.
  • Select candidates with lower off-target potential for further testing.
RNA-seq Off-Target Detection

RNA-seq Off-Target Detection

  • Transfect cells with siRNA samples
  • Extract total RNA
  • Select mRNA and prepare libraries
  • Perform NGS
  • Conduct data analysis and visualization
Experimental Validation

Experimental Validation (Optional)

Assess the impact of candidate sequences on the transcription of different genes at the mRNA level using RT-PCR

Off-Target Optimization

Off-Target Optimization (Optional)

  • Seven proprietary modification strategies designed to reduce off-target effects.
  • Prediction of knockdown efficiency to guide optimal selection.

Service Details

Item Service Content
Applicable Scope siRNA, ASO, miRNA and other small nucleic acid drugs
Experimental Plan
  • Bioinformatics tools for off-target effect evaluation (miRNA off-targeting*, Homologous off-targeting**, etc.)
  • RNA-seq detection of differentially expressed genes (DEGs), down-regulated off-targeting***, etc.
Report
  • Bioinformatics evaluation report
  • Raw sequencing data (FASTQ)
  • Data QC analysis
  • DEG analysis
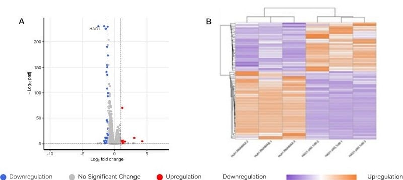
  • Visualization (heatmaps, volcano plots, GO enrichment, KEGG enrichment analysis, etc.)
Timeline Starting from 2 weeks
Additional Services (Optional)
  • Off-target validation (RT-PCR)
  • Modification optimization of candidate sequences for reduced off-target effects

* miRNA Off-Targeting: siRNA seed region similarity to target gene leads to regulation of non-target genes via a mechanism similar to miRNA.
** Homologous Off-Targeting: siRNA sequence shares homology with non-target genes, causing unintended interference.
*** Down-Regulated Off-Targeting: Non-specific mechanisms reduce expression of non-target genes.

Case Studies

Related Services

Get in Touch
with GenScript Experts

Please enter a valid first name.
Please enter a valid last name.
Please enter a valid email name.
Please select a valid industry.
Please select a valid country.
Please enter a valid Zipcode.
Please enter a valid institution/company.
Please enter a message in the textarea.

REQUEST A QUOTE